磷(P)固定作用导致的碱性石灰性土壤中磷有效性低严重制约了农作物的生产。因此,更好地了解土壤中磷的分配情况,充分利用土壤的富余磷,提高土壤磷的利用率,缓解磷资源的短缺,从而保障粮食安全非常有必要。农业上利用植物促生菌开发的微生物菌剂能改善土壤质量和提高作物产量。但微生物菌剂影响根际土壤磷有效性和作物生长的机制仍然不够清楚。凯发k8西北生态环境资源研究院生物与农业研究团队进行相关研究,以调查一种高浓度、低成本和缓释的颗粒微生物菌剂(GBI)对玉米(Zea mays L.)生长、根际不同土壤团聚体P分级以及微生物群落的影响。
研究发现,在施用GBI后,植物生长和磷吸收显著改善。GBI的应用显著提高了大团聚体中的有效磷含量(AP)、phoD 基因丰度和碱性磷酸酶活性。GBI影响了土壤团聚体的组分,导致真菌和细菌群落组成发生了显著变化。在经GBI处理的植物根际土壤中,富集了参与磷循环的关键微生物类群(Saccharimonadales 和Mortierella 等)。该研究强调了GBI的应用在增加AP和影响土壤团聚体的形成方面发挥着至关重要的作用,有可能为碱性石灰性土壤在可持续农业的发展方面取得新成效,提出了GBI增加碱性石灰性土壤中磷有效性机制的新见解。
近日,该成果以Granular bacterial inoculant alters the rhizosphere microbiome and soil aggregate fractionation to affect phosphorus fractions and maize growth 为题发表在国际环境类刊物 Science of the Total Environment 上 。西北研究院博士生解小凡为论文第一作者,王若愚研究员为论文通讯作者。该研究获国家重点研发计划、甘肃省科技重大专项共同资助。
文章链接

图1 微生物菌剂影响玉米根际土壤磷有效性促进玉米生长作用机制示意图

图2 土壤微生物群落组成与环境因子的关联分析

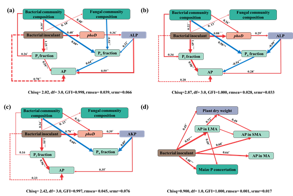
图3 结构方程模型揭示了微生物菌剂提高土壤磷的有效性和玉米生长的直接作用和间接作用